Rinkai Nissan Construction Rinkai Nissan Construction
  • search_icon search_icon Search within the Site
    closeCLOSE
  • change_language_icon change_language_icon JP
  • Company Profile

    Company Profile

    Company Profile TOP
    • Company Profile

      • Corporate Overview
      • Corporate History
      • Organization Chart
    • CSR activities

      • Environmental, Quality & Safety Assurance Policy
  • Technological information

    Technological
    information

    Technological information TOP
    • Project Achieved

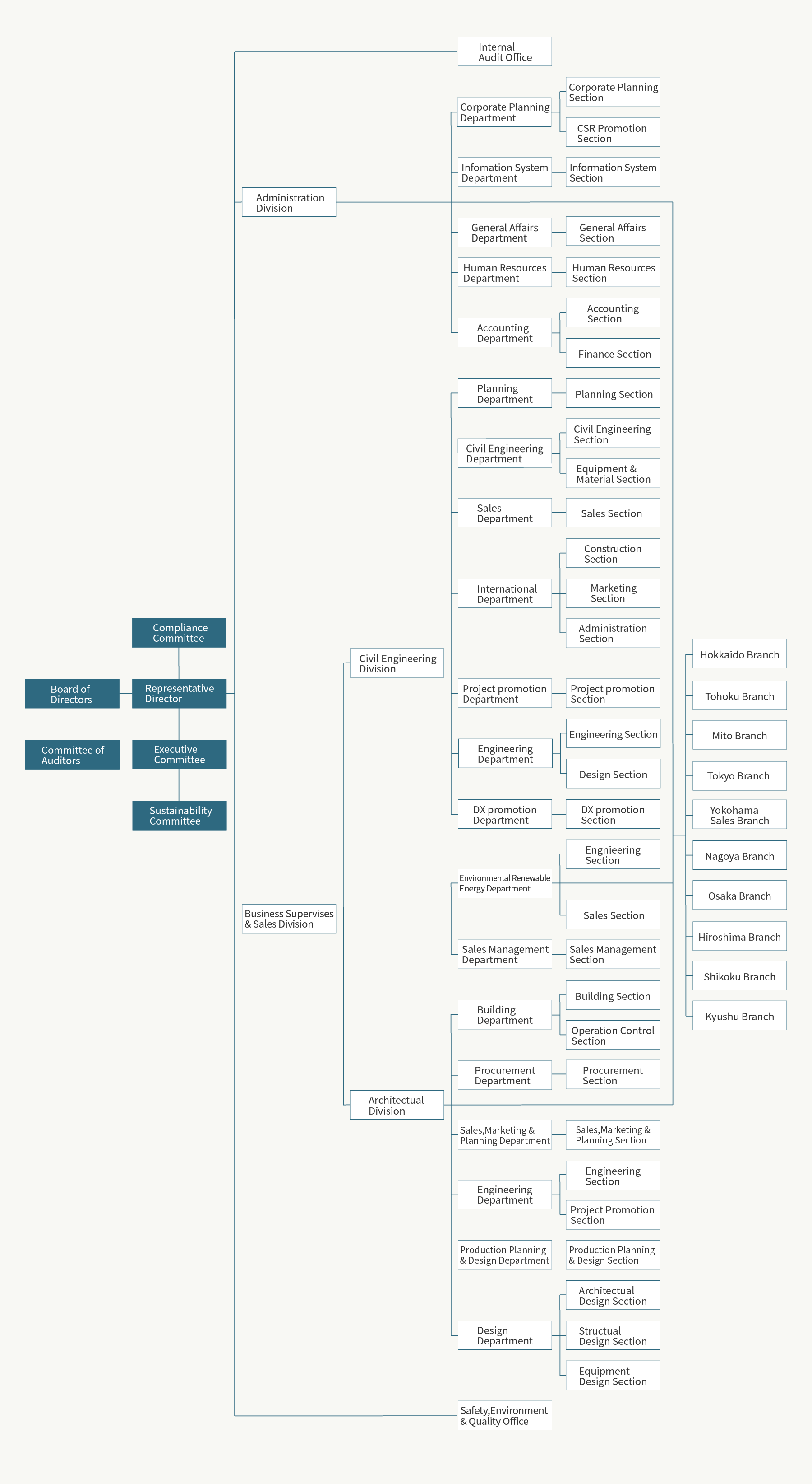
    Organization Chart

    logo
    1. TOP
    2. Company Profile
    3. Organization Chart

    Organization Chart

    • Organization Chart

    Organization Chart

    Organization Chart

    Company Profile

    • Company Profile TOP
    • Corporate Overview - List of Business Locations
    • Organization Chart
    • Corporate History
    Rinkai Nissan Construction
    • Company Profile
    • Technological Information
      • Project Achieved
        Copyright ©︎RINKAI NISSAN CONSTRUCTION CO.,LTD.
        All right reserved.